【文献解读】“掏空”骨骼的幕后黑手?Nature子刊揭示STOM蛋白新功能

基因敲除

“掏空”骨骼的幕后黑手?Nature子刊揭示STOM蛋白新功能

随着全球人口老龄化加剧,骨质疏松症的患病率持续上升,已成为严峻的公共卫生挑战。

近期,来自苏州大学附属第一医院的科研团队在国际知名期刊《Nature Communications》发表了题为“Targeting lipid raft-related stomatin to ameliorate osteoporosis in preclinical models”的最新研究成果。该团队利用基因敲除技术证实了脂筏相关蛋白STOM的缺失可显著抑制破骨细胞活性并提高骨密度,系统地阐明了STOM在骨质疏松症中的关键作用及其分子机制。研究同时验证了靶向STOM作为治疗骨质疏松新策略的巨大潜力。

Targeting lipid raft-related stomatin to ameliorate osteoporosis in preclinical models

原文链接:http://doi.org/10.1038/s41467-025-60032-9

文章亮点

1、首次揭示了脂筏相关蛋白STOM在骨质疏松中的关键作用:
研究发现,STOM在骨质疏松患者及模型小鼠的骨组织中的表达显著上调,提示其在该疾病调控中的重要性。

2、阐明了STOM调控破骨细胞分化的分子机制:
研究进一步发现,STOM可顺利获得与抗氧化蛋白Prdx1相互作用,促进其溶酶体途径降解,导致细胞内活性氧水平升高,从而激活破骨细胞分化过程。

3、基于CRISPR-Cas9构建STOM基因敲除模型验证治疗潜力:
该团队利用CRISPR-Cas9构建STOM基因敲除小鼠,并顺利获得AAV在巨噬细胞中敲低STOM,结果表明该干预可有效缓解卵巢切除(OVX)诱导的骨质流失,验证了STOM作为治疗骨质疏松新策略的潜力。

01
STOM作为骨质疏松潜在标志物

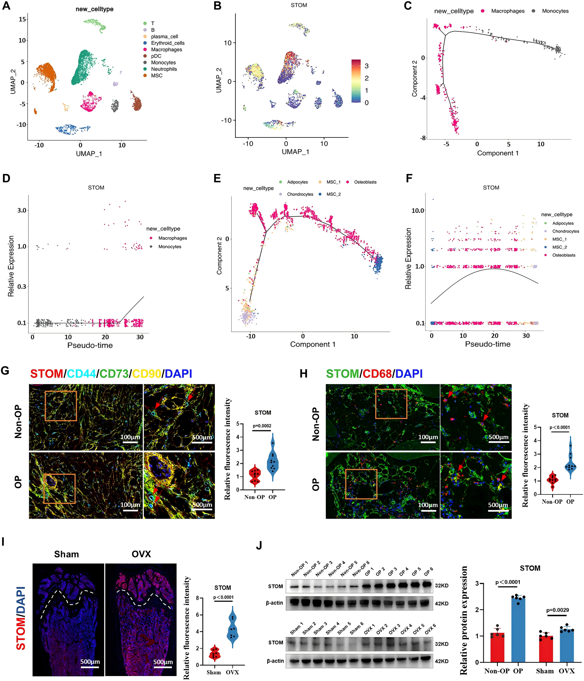
研究人员第一时间顺利获得公共数据库分析发现,在巨噬细胞和间充质干细胞(MSC)中,STOM的表达水平相对较高。为了验证这一发现,团队采集了骨质疏松患者和非骨质疏松患者的骨组织样本。免疫荧光染色结果显示,无论是MSC还是巨噬细胞中,骨质疏松患者的STOM表达水平均显著高于健康对照组。

随后,在经典的卵巢切除(OVX)小鼠模型(模拟绝经后骨质疏松)中,研究者也观察到了类似趋势:与正常小鼠相比,OVX小鼠表现出明显的骨量减少,同时骨组织中STOM的表达量显著上升。这一系列来自人类样本和动物模型的高度一致的结果,强有力地支持了STOM作为骨质疏松关键分子及潜在标志物的科研依据。

OP 患者和 OVX 小鼠的 STOM 表达结果

图 1. OP 患者和 OVX 小鼠的 STOM 表达结果

02
基因敲除证实STOM促进破骨细胞活化

为深入探究STOM的功能,研究团队构建了全身性STOM基因敲除小鼠。结果发现,敲除STOM后,小鼠骨量反而显著增加。进一步分析表明,尽管STOM敲除对成骨有一定抑制,但对破骨细胞的活性抑制作用更为显著,从而使骨形成大于骨吸收,最终表现为骨量上升。这说明STOM主要顺利获得激活破骨细胞功能来调控骨代谢平衡。

为进一步验证,研究者构建了破骨细胞特异性敲除STOM的小鼠。与对照组相比,这些小鼠同样表现出骨量增加、破骨细胞活性受抑的表型,并能够有效抵抗卵巢切除(OVX)诱导的骨质流失。这一系列的实验结果表明STOM正是促进破骨细胞功能的关键调节因子。

STOM 的全身性和破骨细胞特异性敲除结果

图2. STOM 的全身性和破骨细胞特异性敲除结果

03
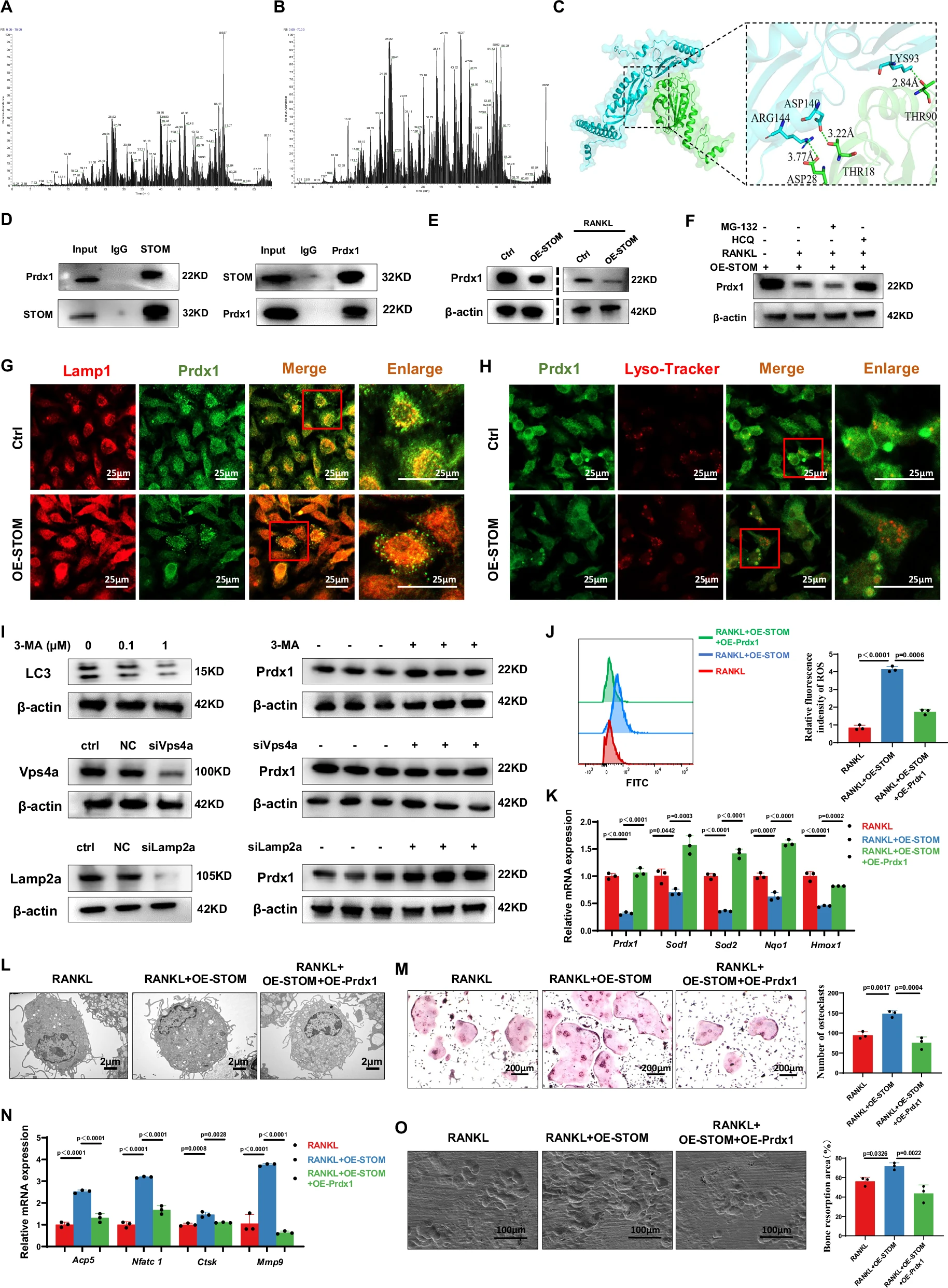
STOM-Prdu1-ROS轴调控破骨分化

研究者对STOM敲除小鼠的骨髓巨噬细胞进行了高通量RNA测序发现,STOM敲除后,与破骨细胞分化相关的多种基因表达下调,而抗氧化通路中的关键基因(如Sod1、Sod2等)的表达显著上调。活性氧(ROS)是细胞代谢的副产物,过量的ROS会诱导破骨细胞过度活化。实验证实,敲除STOM或使用siRNA技术下调STOM的表达,均能显著降低细胞内的ROS水平,从而抑制破骨细胞的形成。

那么STOM是如何调控ROS水平的呢?

蛋白相互作用筛选,研究人员锁定了一个关键的“帮凶”——抗氧化蛋白Prdx1。他们发现,STOM可以直接与Prdx1结合,并介导Prdx1被细胞内的溶酶体所降解。Prdx1被降解后,其清除ROS的能力下降,导致细胞内ROS水平上升,进而激活下游破骨细胞分化信号通路。这一“STOM-Prdx1-ROS”调控轴的发现,为理解STOM如何驱动骨吸收的分子机制提供了清晰的思路。

STOM靶向降解Prdx1调控氧化应激与破骨分化

图3. STOM靶向降解Prdx1调控氧化应激与破骨分化

04
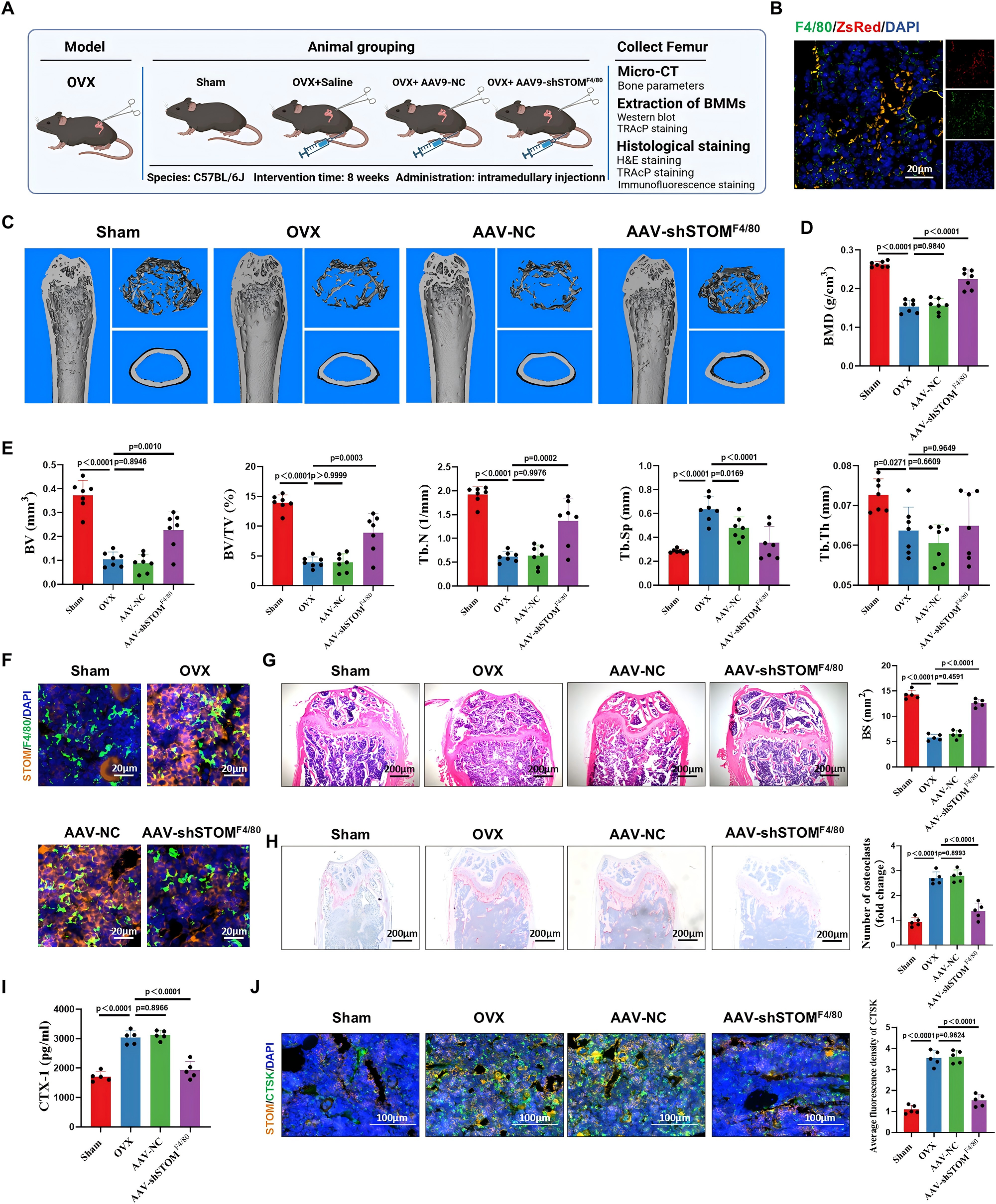
靶向巨噬细胞STOM治疗骨质疏松

基于上述发现,研究团队设计并构建了一种能够特异性靶向巨噬细胞的腺相关病毒(AAV)载体,该载体可精准递送shRNA并敲低巨噬细胞中STOM的表达。

在OVX骨质疏松小鼠模型中,将该病毒注入骨髓腔进行干预。8周后,Micro-CT结果显示,治疗组小鼠的骨量丢失显著缓解,骨小梁结构明显改善。同时,组织学分析也表明该组小鼠骨组织表面的破骨细胞数量显著减少。这些结果表明,靶向抑制巨噬细胞中的STOM能够安全有效地治疗骨质疏松症,展示了巨大的临床转化潜力。

巨噬细胞STOM敲低缓解OVX诱导的骨质流失

图4. 巨噬细胞STOM敲低缓解OVX诱导的骨质流失

总结与展望

该研究系统地揭示了脂筏相关蛋白STOM作为破骨细胞功能的关键正向调节因子,在骨质疏松症病理进程中扮演的重要角色。研究不仅深入阐明了STOM顺利获得调控Prdx1降解、提升ROS水平进而激活破骨细胞分化的全新分子机制,还顺利获得构建多种基因敲除模型以及开发特异性AAV靶向干预策略,证实了STOM作为治疗骨质疏松的潜在靶点,展现出显著的临床应用前景。

此外,研究还初步发现,STOM在类风湿性关节炎(RA)等破骨细胞相关疾病中亦可能具有关键作用,如参与调控骨髓脂肪细胞分化。这些发现为后续研究STOM在整个骨髓微环境中的复杂功能网络开辟了新的方向和思路。



瓦力生物基因以定制化基因敲除细胞构建服务为核心,持续为科研团队提供“关键钥匙”,有助于基础研究向临床迈出坚实一步!立即咨询,定制您的基因编辑研究方案!

近期资讯

1.【文献解读】“基因手术刀”横空出世:泰萨克斯病迎来一次治愈希望

2.【文献解读】张锋团队开发新型基因编辑器NovaIscB,实现持久高效基因组编辑

3.【文献解读】骨肉瘤顺铂耐药新机制:CRISPR筛选锁定类器官模型关键因子

联系我们
18102225074(微信同号)
market@yihu100.com


Comment (4)


Leave a Reply

Your email address will not be published.Required Fields are marked

促销活动

最新发布

联系我们
*
*
*
来源:
service online

  • 留言
  • You can send email to contact us.
    邮箱
  • You can send email to contact us.
    电话
    联系电话
    中国总部
    18102225074(微信同号)
  • This is Edgene's wechat.
    微信
    瓦力生物企业微信二维码

  •  回到顶部